



The main challenges were about communication and organization with their clients.
Aromar is a scent service company whose primary business consists in installing and maintaining scent diffusers for their clients. The company was founded in 2006 and is based in Córdoba, Argentina. It currently has more than a thousand clients.
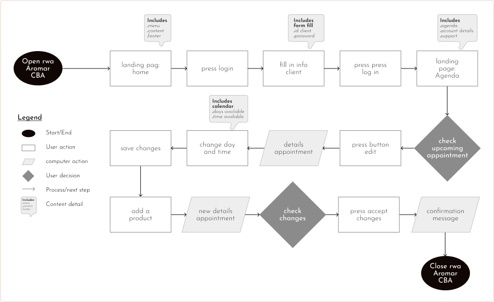
Based on the user’s needs, the proposal of this hi-fi prototype is to develop a scheduling tool: a portal where the client can receive and check all the information about the upcoming and past appointments with the scent service, as well as communicate their needs and concerns in a simple, intuitive and organized manner.
The idea is that the user logs in and goes directly to the client portal. From here they can do several things like checking their agenda, account, technical support.
Since Aromar already has a website that is known by their clients, I decided to incorporate this tool as part of it.
View the whole process

Understanding what the user needs
Focusing on the right problem
Generating and prioritizing solutions
Designing the solution

Learning & Next steps
To conclude: I’d like to mention the learnings I had while working on this project: there is a need to remove friction in communication between companies like Aromar and their clients, and this tool has the potential to do that. This is a win-win situation: the company can grow faster, and the clients can focus on their own businesses instead.
Next steps: in this prototype I focused on the agenda, but there is a lot more that can be developed: the account information and technical support sections, and the product store and catalog in the menu section. Also, and even though this tool was designed specifically for this client, I feel that there is a lot of potential in expanding this tool and making it customisable for any company that could make use of it. Of course, testing goes next, but testing and prototyping is a never ending process.